邓赐平教授团队在Journal of Affective Disorders 发表最新研究成果

时间:2019-12-20浏览:2617设置


睡眠困难(如睡眠缺失)是全球青少年面临的主要健康问题之一。相比西方青少年,中国青少年面临更大学业压力、遭受更多睡眠问题,这些睡眠问题则与抑郁及焦虑等情绪问题相联系。然而,这种关系的潜在作用机制尚

明确。新近的理论和证据显示,压力应对可能在睡眠困难与情绪问题之间发挥重要作用。

压力应对是指个体面对生活中的各种压力源时产生的一类非特异反应。Connor-Smith(Connor-Smith et al., 2000)认为压力反应可区分为不随意反应(involuntary responses)和随意反应(voluntary responses), 前者指的是没有意志控制的依个人气质而已的条件反射,如生理唤起;后者则是人们有意识地、有意志地用来应对压力的策略,即应对策略,如情绪调节。进一步基于是亲近或逃避压力源,可将以上两类反应细分为亲近(engagement)与逃避(disengagement)反应。亲近应对又被分为初级控制亲近应对和次级控制亲近应对。前者(如解决问题)通常是为了影响或改变可控的压力情境,而后者(如认知调整)常常用来适应不可控的压力情境。因此,随意反应或应对包含三个因子:初级亲近控制应对(primary control engagement coping),包括情绪表达、情绪调节和问题解决;次级亲近控制应对(secondary control engagement coping),包括接受、认知调整、分心和正性思考;逃避应对(disengagement coping),包括回避、否认和主观臆想。不随意反应或应对包括两个因子:不随意亲近反应(involuntary disengagement responses),包括情绪唤醒、冲动行为、思维干扰、生理唤醒和冗思;不随意逃避反应(involuntary disengagement responses),包括认知干扰、情感麻木、逃避和怠惰行为。

适当的压力反应和有效的压力应对策略对情绪健康至关重要。目前已有充分证据支持初级和次级亲近控制应对对于抑郁/焦虑等情绪问题具有积极作用,逃避应对和不随意反应则会增加产生情绪问题的风险(Compas et al., 2017)。另一方面,睡眠作为机体重要的复原过程,可能会对压力反应和应对产生重要影响。大量关于睡眠剥夺的研究发现睡眠缺失与更加敏感的压力反应有关(Reddy et al., 2017),比如产生更多的生理唤醒、冗思等不随意反应。日常睡眠困难会导致个体执行资源的减少(Palmer et al. 2018),如执行功能受损、自我调节能力下降等,而这些资源在具有挑战性的环境下对于选择合适的应对策略是至关重要的,因而睡眠缺失个体往往报告更多的逃避行为和更少使用问题解决等有效的应对方式。

纵观领域进展,迄今相关研究大多关注实验条件下睡眠剥夺所产生的影响,或单纯基于横断数据开展研究,而对日常睡眠困难和情绪问题之间关系的纵向研究则相对缺失。本研究试图基于大规模的横断研究和小规模的纵向研究,探讨学业压力反应在中国青少年睡眠困难与抑郁/焦虑症状之间关系的中介作用,并检验性别和年龄对中介效应的调节作用。

研究样本来自中国24座城市33所中学。横断研究样本包括17946名14-18岁中学生,其中有710名青少年完成了一年后的追踪研究。研究通过匹兹堡睡眠质量指数衡量睡眠困难,同时测量学生的学业压力水平、学业压力反应、抑郁和焦虑等指标。通过构建结构方程模型,研究发现了以下结果:

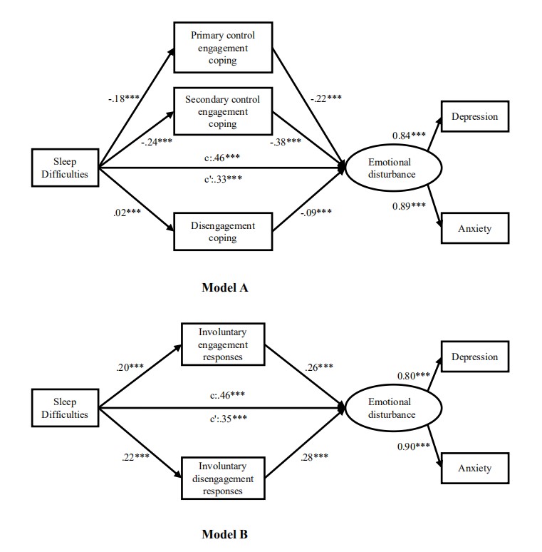
1)大样本横断调查表明,青少年睡眠困难预测较少的初级和次级控制亲近应对,预测更多的不随意反应,进而预测更多的抑郁和焦虑症状。逃避应对的中介效应虽然显著,但是效应量很小(=-0.002, 95%CI= [-0.004, -0.001])(参见图1)。


1.横断样本中学业压力反应在睡眠困难和情绪问题之间的中介作用。


 Model A:随意反应或应对的中介作用,包括初级控制亲近应对、次级控制亲近应对和逃避应对;Model B:不随意反应的中介作用,包括不随意亲近反应和不随意逃避反应。模型拟合良好 (Model A: 2(4)=325.265, p<.001, CFI=0.991, TLI=0.957, RMSEA (95% CI) =0.067 (0.061, 0.073), SRMR=0.009; Model B: 2(2)=216.694, p<.001, CFI=0.994, TLI=0.955, RMSEA (95% CI) =0.077 (0.069, 0.086), SRMR=0.009)

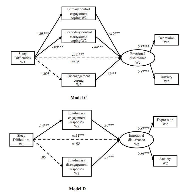
2)纵向跟踪研究表明,在控制了第一年的压力反应和情绪问题后,青少年睡眠困难依旧能够通过预测一年后更少的初级和次级控制亲近应对,以及更多的不随意亲近反应,进而预测更多的抑郁和焦虑症状(参见图2)。


2.纵向样本中学业压力反应在睡眠困难和情绪问题之间的中介作用。


 Model C:随意反应或应对的中介作用,包括初级控制亲近应对、次级控制亲近应对和逃避应对;Model D:不随意反应的中介作用,包括不随意亲近反应和不随意逃避反应。模型拟合良好(Model C: 2(25)=93.139, p<.001, CFI=0.978, TLI=0.956, RMSEA (95% CI) =0.062 (0.049, 0.076), SRMR=0.056; Model D: 2(16)=60.717, p<.001, CFI=0.983, TLI=0.965, RMSEA (95% CI) =0.063 (0.046, 0.08), SRMR=0.049)

3)出现较多睡眠困难的女孩(比男孩)和年纪较小的青少年(比较年长青少年)更容易出现适应不良的压力反应,即更少的初级(PCC)和次级控制亲近应对(SCC),更多的不随意亲近反应(IER)和不随意逃避反应(IDR)(图3和图4)。


3. 性别对睡眠困难和压力反应关系的调节作用


4. 年龄对睡眠困难和压力反应关系的调节作用


本研究的结果显示,对于面临巨大学业压力和严重睡眠问题的中国青少年来说,睡眠问题会干扰学生对学业压力的适当反应和有效应对,最终导致更多的抑郁及焦虑症状;而且研究发现,年龄较小的学生和女生更容易受到睡眠困难的困扰。这一发现也意味着,教育管理及实践工作者应更关注儿童青少年的日常睡眠和学业压力问题,并致力于制定更具体、更有效的教育帮助和干预策略。

本研究近日发表于国际情感障碍学会(International Society for Affective Disorders)官方期刊Journal of Affective Disorders (SSCI, 2018 IF=4.084),学院博士生张文君和副教授严超为共同第一作者,邓赐平研究员为通讯作者,香港理工大学David Shum教授为共同作者。该研究得到了国家自然科学基金(71373081;31500894)、上海市卫计委资助重点专项(ZK2015B01)、上海市卫计委项目基金(201540114)和中央高校基础研究基金(2018ECNU-QKT015, 2019ECNU-HWFW021) 的资助。

————————————————————————

论文信息:

 Zhang, W., Yan, C., Shum, D., Deng, C. Responses to academic stress mediate the association between sleep difficulties and depressive/anxiety symptoms in Chinese adolescents. Available online. https://doi.org/10.1016/j.jad.2019.11.157



返回原图
/